文化庁のフリーランス・芸術関係者支援、第4次募集概要が発表
文化庁が約500億円の予算を投じて行っている、文化・芸術分野のフリーランス向けの「文化芸術活動の継続支援補助金」。その第4次募集の概要が発表された。

文化庁が、新型コロナウイルスで経済的な影響を受ける文化・芸術分野のフリーランス向けに、ひとり20万円からを支給する「文化芸術活動の継続支援補助金」。その第4次募集概要が発表された。受付期間は11月25日10時〜12月11日17時(予定、受付は締切日まで行われるが、予算の上限に達し次第、募集を締め切る)。
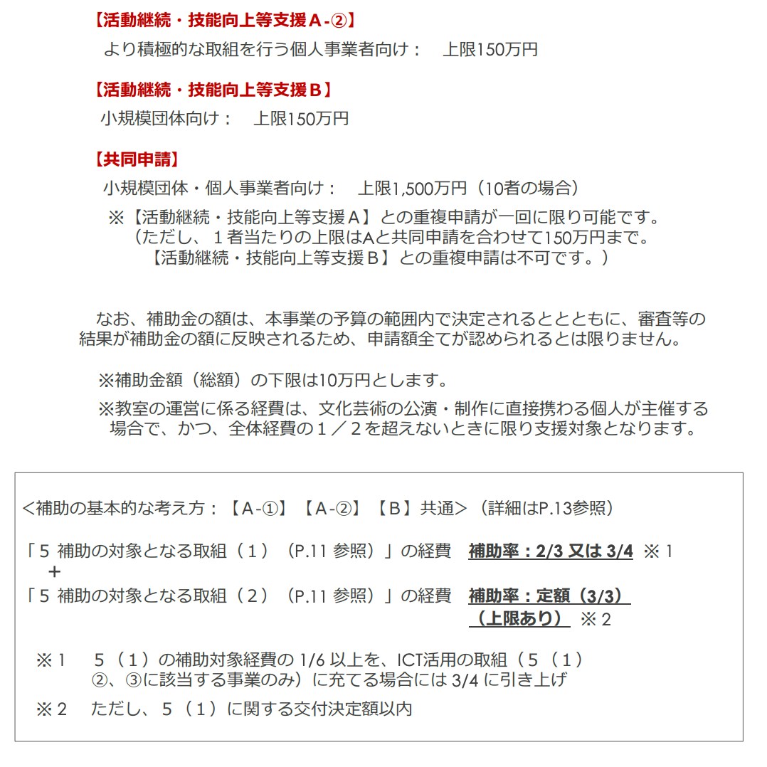
この補助金は、新型コロナの影響で発表の機会などが減少したアーティストなどを支援するため、その活動資金として20万円から最大150万円を支給するもの。
補助対象として認められるのは、今年2月26日から来年2月28日までの事業に発生した経費となる。対象となるのは、直近3年間(2017年度以降)2回以上の文化芸術活動を行う、フリーランスを含む個人または文化芸術団体。
新規申請のほか、すでに申請している場合でも計画の補助額が140万円以下である場合は、補助額上限の150万円との差額分(10万円以上)を上限に、11月1日以降の計画として新たな取組を申請することが可能となる(その場合の事業実施期間は今年11月1日~来年2月28日)。



あらためて注意したいのが申請方法だ。美術・写真・工芸分野では、その申請を一般社団法人日本美術家連盟が事前確認窓口を担っている(「書道」「メディア芸術(マンガ、アニメーション、ゲーム等)」については日本芸術文化振興会窓口)。対象をグループ(1)なんらかの美術の団体に所属する人、日本美術家連盟会員、同連盟会員の推薦を受けた人、グループ(2):グループ(1)以外の、団体に所属していない人、の2グループに分けて窓口を設け、それぞれ当該分野の専門家による要件確認が行われる。この日本美術家連盟を通すことで簡便な申請手続きが可能な「確認番号」を発行することができるという仕組みだ。
「確認番号」発行の受付は12月4日17:00に締め切られるので、該当する人はまず日本美術家連盟のウェブサイトを確認してほしい。




